【游戏资讯】飞瓜数据:2025年02月短视频及直播电商营销月报.pdf




【游戏资讯】飞瓜数据-传媒行业:2024年度抖音品类洞察报告.pdf




【游戏资讯】解数咨询:2024年度复盘宠物行业报告.pdf




【游戏资讯】蝉妈妈:创意:内容爆量洞察(2月).pdf
_00.jpg)
_01.jpg)
_03.jpg)
_05.jpg)
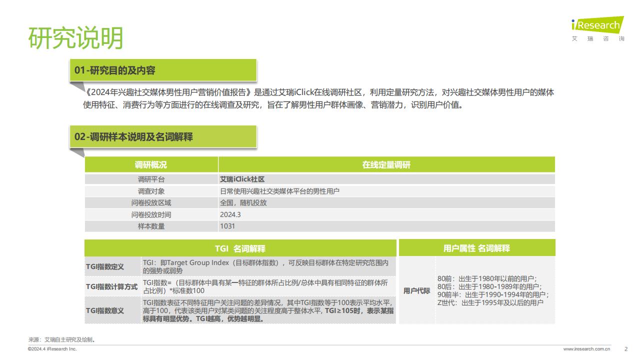
【游戏资讯】艾瑞咨询:2024年兴趣社交媒体男性用户营销价值报告.pdf




星球专栏
共 7 个专栏互联网运营
15 篇精选全媒体平台
8 篇精选思维模型
9 篇精选- 「101个思维模型」No.7 理解人性的底层动机?马斯洛需求层次模型
- 「101个思维模型」No.6 只有20%的人掌握了二八定律,你是其中之一吗?
- 「101个思维模型」No.5 复利思维模型,像滚雪球一样投资、累积和成长
- 「101个思维模型」No.4 机会成本思维模型:如果能够做出不后悔的决定?明智决策的背后本质
- 「101个思维模型」No.3 反脆弱思维模型:你永远有选择
- 「101个思维模型」No.2 让你看清本质的第一性原理
- 「101个思维模型」No.1 至高无上的熵增定律,是你走向优秀的唯一路径
- 「101个思维模型」查理·芒格的100个思维模型(完整版)
- 「101个思维模型」 前言:几乎所有聪明人都能掌握的系统
求职技巧
12 篇精选游戏求职
21 篇精选- 【游戏求职】01还要不要进入游戏行业?游戏行业发展过程、未来趋势及入行建议
- 【游戏求职】02一款商业游戏从立项到上市全流程&背后都有哪些工作岗位?
- 【游戏求职】03都有哪些游戏公司和岗位?应该如何给自己制定求职进度表?
- 【游戏求职】04怎么选游戏公司?如何把自己卖出高价?
- 【游戏求职】05如何写好一份游戏简历(超详细手把手教学攻略)
- 【游戏求职】06游戏行业求职中,到底什么是游戏作品?应该怎么准备游戏求职作品
- 【游戏求职】07(快闪直播)如何拆解一款游戏并输出一份拆解报告
- 【游戏求职】08【拆解框架】游戏产品分析报告框架-拆解模板
- 【游戏求职】09【拆解报告】偏向策划向的游戏拆解框架-拆解模版
- 【游戏求职】10【游戏市场】市场推广方案模板(偏向营销拆解报告模版)
- 【游戏求职】11游戏行业名词解释-必备知识盘点1(发行运营).pdf
- 【游戏求职】12游戏行业名词解释-必备知识盘点2(研发及策划).pdf
- 【游戏求职】13游戏行业名词解释-必备知识盘点3(技术及美术).pdf
- 【游戏求职】14游戏行业名词解释-必备知识盘点4(行业和品类).pdf
- 【游戏求职】15 游戏笔试:应该如何准备笔试?各大厂的游戏笔试题是什么样的呢?
- 【游戏求职】16游戏面试:游戏面试都会问哪些问题?(含群面攻略)
- 【求职技巧】17 如何使用AI工具助力求职面试(DeepSeek版游戏内容营销案例)
- 【游戏求职】18【运营事故】游戏运营事故应该如何解决
- 【游戏求职】想增加游戏项目经历,有哪些类似gamejam的比赛可以参加?
- 【游戏求职】游戏行业薪酬/游戏薪资计算器,薪资计算,很准!
- 【求职技巧】怎么找招聘信息?游戏运营招聘信息渠道汇总
游戏策划
4 篇精选标签云
人脉链接 (4146)U G C (2208)螃蟹搞钱 (1100)游戏资讯 (1020)游戏策划 (802)游戏运营 (370)游戏求职 (243)游戏营销 (199)全媒体 (197)拆解报告 (182)海外游戏 (164)游戏公司 (144)星友链接 (132)内推岗位 (106)数据分析 (101)求职技巧 (80)AI科技 (66)个人成长 (52)快闪直播 (46)三米书屋 (39)游戏买量 (39)用户运营 (37)小游戏 (31)问题举手 (29)二次元 (26)游戏美术 (19)女性向 (18)活动运营 (15)产品运营 (13)游戏设计 (10)101思维模型 (9)SLG品类 (9)项目管理 (7)精华试读 (6)游戏技术 (5)训练营 (4)
嘉宾展示
张谨慎
张谨慎,10年游戏策划,知乎万粉游戏博主(同名ID)
乔治
海外高级运营5年游戏大厂经历,主做海外游戏项目参与过FPS、大逃杀、SLG等类型负责产品调优、用户调研、商业化分析的工作
阿ken
阿ken,千人运营团队HRBP前网易游戏HR,现游戏分公司HR负责人
安度因
安度因,10年HR经验,多年游戏行业HR经验积累。目前在一家大型游戏衍生品公司担任HRBP专家。游戏衍生品【卡牌(收藏卡&TCG)、积木、谷子(徽草)毛绒】一番赏等业务线,欢迎求职和探讨了解业务。
ZOZO
游戏大厂创意策划、多年爆款素材广告设计经验。
时间线
热门搜索



