如果你正在关注——
❗️棋牌游戏如何设计能让用户通宵「再来一局」?
❗️直播+残局玩法如何拉动付费率飙升300%?
❗️小众棋牌赛道如何用低成本素材撬动千万流量?
三米星球邀请到了具有10+棋牌运营从业经验的资深大咖奉行老师给我们讲课。
老师将用10年实战案例拆解棋牌产品从调优到爆量的完整链路!一场只讲干货的棋牌运营闭门课!

本次直播课分享内容课件资料+ppt+视频回放 已同步上来啦!⬇️
可开通会员获取兑换券查看回放视频,或直接购买单节课视频资料。
使用视频兑换券兑换(已是会员请联系三米小助理JDsoeasy领取)
【课程内容】棋牌游戏的产品运营与发行指南
【分享亮点】
1、棋牌游戏产品的常规玩法
2、棋牌游戏的直播玩法及残局思考
3、棋牌游戏的比赛及周边系统调优
4、棋牌市场投放的成本/素材/内容 (含详细案例)
【分享讲师】:奉行老师(10+年棋牌游戏经历,游戏产品运营经理)
本次分享的会议整理如下:
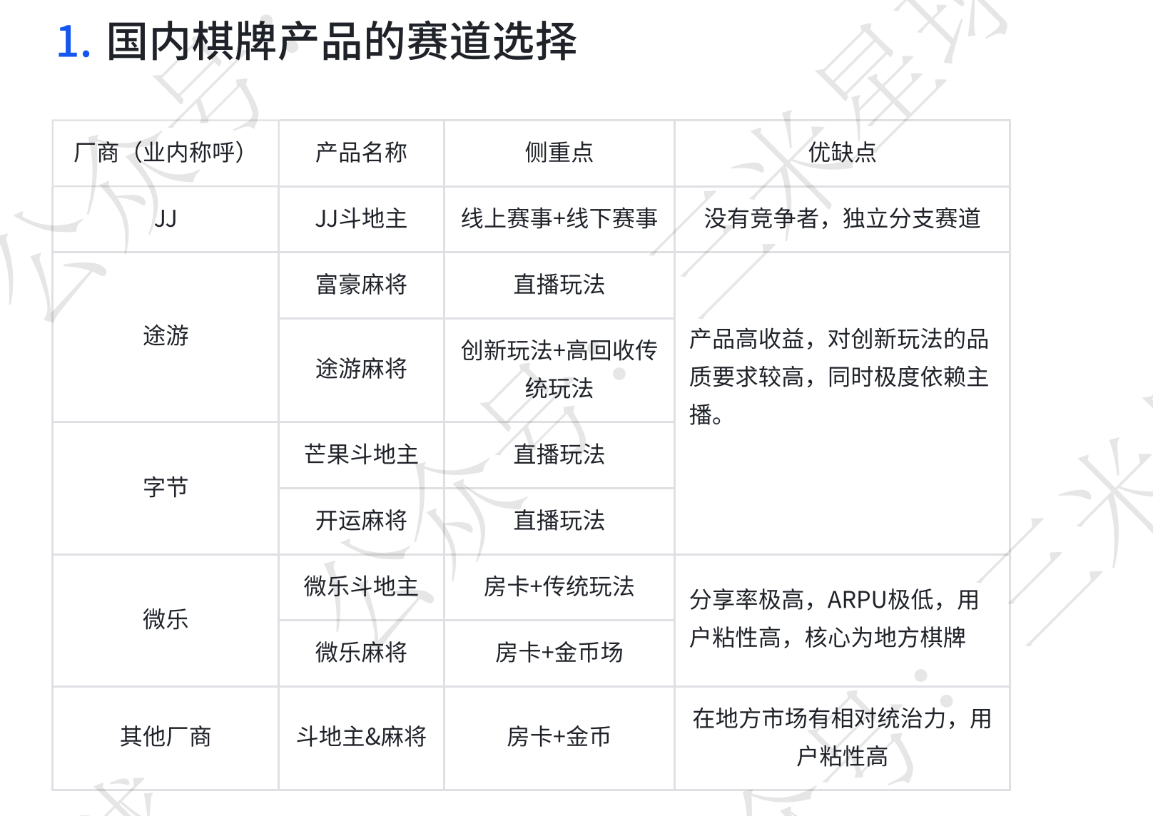
一、国内棋牌产品的赛道选择
1、传统玩法与直播玩法的差异及市场宣发路径
我们先看国内这些棋牌产品的赛道选择。从厂商上来看的话,JJ也好,微乐也好,他们主要是集中在传统的玩法上,JJ选择了一个非常独特的赛道,也就是做赛事,他们一直专注在赛事上,无论是斗地主的赛事也好,还是麻将的赛事也好。我们之前也可以看到比较有名的主播旭旭宝宝,他在平常玩斗地主的时候也都是选JJ斗地主,然后一般也都是去打赛事,然后在这个赛道上,目前也没有其他的产品与之竞争!
途游和字节两个厂商,他们在做的就是直播,直播玩法其实主要还是做创新玩法。然后通过高回收来拉高产品整体的收入。微乐这边主要就还是房卡。然后像一些其他的厂商,比方说多乐。也就是7K7K这边其实基本上都是在做地方的房卡,会加一些金币的内容进去,但是主体还是偏向于房卡产品。

2、什么是房卡?
房卡就是你可以理解为你和你的朋友,你们不在同一个地方,手上也没有扑克牌,或者说麻将之类的,然后在线上通过开房的这种形式,凑在一起打打麻将或者斗地主,这个叫房卡,它相当于是一个房间门票。
房卡的核心点在于它是熟人社交。它是通过你分享给你周边的朋友,然后来获取用户。所以它获取用户的成本就会比较低,然后用户的粘性也会比传统我们所说的货量的模式来的要更便宜。但是同时它的问题就在于,绝大部分的用户通过这样的方式进来,玩家只会和他们熟悉的人在一起玩。在当前房卡不允许收费的前提条件下,这些用户所能带来的收益价值也就非常低。这也就是为什么很多产品,例如微乐,他们会在房卡的基础上加一些同类型玩法的金币模式。
加上金币之后,在你没有和朋友约局的情况下,玩家在惯性的驱使下,然后去玩一些产品当中其他的一些金币类的玩法,然后来做一些收入。微乐整体的用户占比大概在28比例,也就是20%左右的用户玩金币类玩法,80%左右的用户是只玩房卡。基本上只有15%左右的用户是有在金币场里面去做过消费的。
3、什么是直播玩法?
直播玩法的整个玩法的节奏会非常快。用户的整体曲线也会起伏也会比较大。破产率也比较高,可能让你一秒上天堂一秒下地狱,尤其是类似于在麻将玩法当中。血流很多人都玩吧,它在血流的基础上,然后做了一些玩法的变种,然后把整体的倍数拉得更高。那么传统的玩法其实我们更多的像三人斗地主或者是四人斗地主,或者是掼蛋这一类的,没有做特殊的一些发牌控制,也没有做一些特殊的玩法进去,它主要还是更贴近玩法本身的规则。这一类的适合比较传统的用户,也是更适合一些年龄段更大一些的用户,因为他们在于新产品的接受度上其实并不像中年人和青年人的接受度这么高。
高回收的传统玩法,你可以理解为它更偏向于赌博。就类似于炸金花这种回收很高,然后金币的流通性也很大,但是在合规政策上它是不被允许的。在很早政策还没有很严的时候,这一类的玩法是棋牌产品的核心的盈利点。在法规明确说这些东西不能做之后,才有麻将的变种玩法,还有斗地主的变种玩法这些产品。
直播玩法,我们可以看一下就是途游也好,还是字节也好,像字节这边的话就会有一些比方说麻将里的金钩钓,或者斗地主里面的八宝牌。像途游这边会有一些五行玩法,都是一些都是在血流的基础上做的换皮。最核心的是它的玩法不能够过于的复杂,因为用户一旦看不懂的话,对这个玩法的兴趣也就会大大降低。
4、什么是比赛?
比赛的话是基于传统的这个模式上来做延伸的。但它是可以应用在直播玩法上的,只不过说,现在市面上所有的产品也好,没有说做过类似的一个功能,他们也没有做过类似的尝试。
5、棋牌游戏的用户画像?
棋牌用户的画像更多的还是传统玩法的画像,更偏向于中老年人,更多的还是男性用户,大部分的用户基本上都是在35岁以上,35岁到55岁这个阶段,像55岁以上更多的他们更趋向于去线下打麻将,很少有线上的。付费用户意愿这一块其实是35到45岁阶段的用户付费能力会比较好。
但是传统的画像是这样,直播玩法的话就不局限于这个年龄段,基本上是在25岁以上,都会用户。但是整体来说,棋牌产品是大部分都是传统玩法和直播玩法的混合体,一部分用户在直播玩法这边玩了一段时间之后也会转到传统玩法去,大家各自的付费能力不太一样!
6、棋牌游戏的用户付费率和ARPU值?
在所有付费玩家中,整体的付费意愿比较高的用户是25到40岁。然后这部分用户的付费率基本上可以到15%到20%。但是因为这部分用户在整体用户里的占比没有大家想象中那么高,所以放到整个产品当中,棋牌产品目前大家都差不多的,付费率是在5%左右(整体的付费率)是在5%左右。
普通的产品,无论是传统的棋牌产品也好,还是直播的产品也好,它们有一个通病整体的分享其实并不高。只有房卡产品它的分享率才能够达到50%以上。微乐它整体的分享也只有20%多30都不到。
微乐西川麻将的arpu大概0.3~0.4元左右,传统的麻将也差不多都是这个样子。斗地主的话会更偏低,基本上是在两毛。有一些像专门做房卡类的,他们的arpu其实不在游戏内的充值,然后还会有一些线下的代理。微乐这边现在是已经不做线下代理了,因为微乐已经把所有的房卡都免费了。然后还有一些地方的房卡的产品会有一些收费,然后包括代理这一类的,它整体的不会超过一块钱。
然后直播这一块的产品的arpu,其实波动会比较大。麻将我们见过最好的产品。arpu可以到11块,它的付费率可以到15%,这是一个比较恐怖的数据。(这里就不具体说哪家啥产品了,还有其他家产品的一些行业内数据,营收数据,月流水,arpu,这里也不列出了,感兴趣的同学看完整视频回放版本了)。
斗地主的话一般来说都会比麻将会更低一点,因为它的变现能力会相对差一点。不过具体的变现能力,东西要看直播玩法的设计。当你推出一个很吸引人的这样新玩法,再搭配上直播和短视频的宣发之后,其实在短时间内是可以创造一个比较好的收益的。
二、棋牌产品的商业化
棋牌产品的商业化设计要看整用户整体曲线的。无论是免费多次也好,还是需要分享、看广告也好,商业化的内容上一般来说,我们趋向于第一次、第二次做免费的。之后的话做一些广告。然后在广告获取不到的时候,才会让玩家分享。这种一般是针对于免费用户。
打个比方说,刚开始用户看一次能给我贡献一毛钱,到后面的时候可能连一分钱都贡献不到。能到0.005或者0.001这种的时候我们一般就会让用户尽量去做分享,让用户在其他的方向做一些对产品的价值贡献。这个是整体的设计理念。
因为毕竟对于产品来说。广告这个东西其实是一个不太稳定的点,因为你的产品上线时间越长,你的新用户越少,然后你的广告收益,就产品整体的 ECPM就会越来越低。这个是跟你的用户价值是直接挂钩的。产品初期的话,广告的覆盖率偏高是没有问题的,但是逐渐还是要改向内购来拉升整体的收入。
比如说一款产品,刚开始的时候,差不多1:9的比例,90%的广告收入+10%的内购收入。然后后面逐渐是调整到5:5比例,就是对半开,然后再后来,可能就是2:8的比例,也就是20%左右是广告收入,剩下的80%都是内购收入。
付费用户分层这个主要是看用户量级,如果在用户量级小的时候可以不做这个东西,在用户量级大了之后,其实更多的是做一些千人千面的东西。比方说那用户之前是有买过648的你给他下次推荐的过程当中,你肯定不会给他推个一块六块的,我们是基于用户历史的付费来做个性化的推荐。如果说一个用户长期不付费或者说付费之后流失了一段时间再回来,我们也会再重新启动类似于破冰付费的行为。一般来说破冰的话会是二加一,两个小额付费加一个大额付费,大额的是更倾向于试探用户当前的付费能力。
(商业化调优案例,包括战令系统的设计,如何拉高付费,详细看完整版视频)

棋牌产品的运营调优:游戏玩法变动与用户留存策略
在产品玩法没有太大变动的情况下,可以通过新玩法作为一个节点来进行估算。以一个月为单位看留存,用这个月的收入来计算加权后的up和留存,追求相对稳定、可持续的数据。传统玩法的留存率较高,可以达到5%左右,而直播玩法的留存率较低,只有3%左右。为了提高留存率,可以尝试免费内容延伸、用户日志分析、用户分层等方式。此外,还可以通过内购取代广告,让用户跳过广告,从而提高收益。总之,要根据用户需求和心理来设计付费点,以提高产品的留存率和收益。

三、围绕比赛系统搭建商业化
比赛主要是分线上跟线下。线上的话大家在玩棋牌的过程当中都会看到一些。那现在直播玩法会比较多的情况下。这些产品里面大部分都是一些免费赛事,免费参加,类似于给你发低保的行为。我觉得是完全浪费了赛事这么好的一个东西,对因为对于产品来说,赛事这个东西除了拉留存之外,它对于付费其实是有一个比较好的刺激的。
从免费赛事上来说,一般来说大家都是给金币,其次就是给比方说实物赛,话费赛的这些门票。然后像实物赛的话,一般来说会打一些免费的资格赛,或者说是一些小额付费的资格赛,然后通过资格赛真正拿实物的这一块比赛对,然后你也可以直接付费,然后选择参加打实物的比赛。
国内的棋牌,其实很少有做美术项的一些东西,比如头像之类的外显付费。产品的实物赛他们免费参与,但是它的奖品金额都不是很大。会有分,比方说日赛周赛这一类的。可能日赛是一些比较普通的小的奖励,然后到周赛的时候会放一些比较大的实物奖励。像年度总决赛这种东西是我在很早的时候,做德州的时候,我们会做一些我会做这类的赛事,到现在斗地主和麻将,我们就再也没有见过市面上有做过类似的年度总决赛了。当然JJ除外,因为他们是专门做这条赛道的,所以他们一直在做。

我们从另外一个角度上来说,我们在做比赛的过程当中,其实是可以嵌入到一些实物兑换进去的积分。包括国内之前没有限制很严的时候,也是说把一些比赛的奖励设定为积分,对付费提升这一块的话有比较好刺激效果,就像直播玩法,用户一定会有一个比较好的付费行为,整体的付费数据会比较好看,因为破产的次数会比较多,或者说用户会消耗得比较快,这个时候我们要搭配的,广告的低保也好、还有搭配免费的赛事,给用户一定的所谓的翻本的希望。
棋牌用户本质上还是偏向于有一些博弈心理的,整体的博弈心理会比较重,你给他一些希望,他就会比较愿意留下来,每天的话都会有免费的一些金币可以领取!然后再加上一些破产的奖励,就这些东西,让用户呈现的想要留下来,然后包括比赛得日赛周赛月赛,其实都可以设定一些循环的门票赛。这像这类的门票赛一般都是免费的,其实就是为了来拉伸整体的留存。然后但是这一类的门票它一般都是搭配传统玩法的。因为直播玩法的特点就是说,你的运气很好的话,你会把倍数拉到一个很恐怖的数字,那对于比赛来说,它本身就相对来说没有那么公平。也有可能你一把就可以到第一名,你的积分就可以到第一名,然后所有人打完了都赶超不了你。
赛事推广其实投放费用不大,是基于在正常投放的基础上的不同的侧重点。它和传统的投放其实没有什么太大的区别,其实JJ的话,其实已经很多年没有做过专门的投放了,他们绝大部分都是在做内容上的东西。尤其是在直播上做一些发力。比赛的核心就是获得奖励。因为游戏其实在不会特别的训练赛事是因为赛事的收益是不如直播玩法的。因为他们因为现在其他的产品,不会像说JJ一样,他是只做比赛。所以说比赛是他们的核心玩法。所以他们会在所有的直播上面去做一些比赛的内容。
四、国内棋牌的市场宣发场景和路径
直播这块直播发行的话,其实大家主播来源也都能看到,你们自己也可以去开直播也好,这个就是散人直播,还有专门的一些直播工会 MCN ,还有厂商会自建一些直播基地。对这三个类中,最难的是自建直播基地。它的收益也不是最高的,好处是在于你永远担心别人哪一天不播你的产品了,核心在于稳定。
之前在没有做实物限额的时候,我们是会拿一些比较大额的实物,比如 iphone 、mac等来做比赛的奖励,它的吸引力会比较大。那后来有了限制政策,单次的奖励就不能超过5000块,那基本上奖励的吸引度比较小了,奖励还不能是现金,京东卡也不可以。所有现金等价的东西都不可以作为比赛的奖励,才导致现在的比赛它的吸引力会比moba游戏的那种比赛吸引力会差很多。但其实你会看到JJ的这个比赛直播,它每天都会有很多的人观看,一个非热门的时段,它的在线观看的人数都会有一万多。在一些高分时段的时候,基本上都是在3、4万,它的一些头部的账号基本上都可以到10W+的在线观看。然后你会发现这些人只看,他不参与。热度很高,但是没有什么转化。
为什么会联合到线下?比方说线下线上,我选拔一批人出来后去参加线下的赛事,那线下的赛事我就可以把奖金提到一个相对有吸引的一个金额,比方说一辆车也好,或者说现金也好,都是 ok 的,因为是要你是需要先去体育总局报备的,所以要通过线下的赛事,带动线上直播。你是以一个比赛的形式来做开展,因为你在线上的话会有政策限制,反正就是赌博的那些东西,但大家没有想过这个东西,无非就是说让用户的活跃度更高,然后想要回来玩这款游戏而已。
除了自己自建直播基地里面养出的一些大主播之外,对整体来说,贡献最大的还是公会。一般来说,你不可能只和一家公会合作,我们会同时会和很多家。我们之前就同时和100多家公会有合作,每天直播的公会,直播的主播基本上都会在三四千个主播。然后自建的直播基地基本上都只有一两百个主播,整体的主播量就会有一个比较大的差距。然后公会在内容的贡献量上基本上也会占到80%,散人直播这一块更多的是偏向于抖音小游戏。虽然你们没做过这个棋牌,但是其他品类也是一样的,你会发现抖小的直播,它整体的转化链路会更短,然后更多的主播也会愿意去播这个抖小。
这里就要提到合作模式了。抖小,像发行人计划的直播,然后它是分 CPA 和 CPS 。然后公会这边大很多是 CPT。CPT是相当于我播一天多少钱,按照时间去计算收入。但大部分是按照 CPT 加 CPS 的复合结算。然后抖音的发行计划,更多的是单独的 CPA 或者 CPS,然后或者说是 CPA 加 S 的这种形式。
为什么散人会比较喜欢播抖音的抖小呢,因为抖小的结算方式很有意思。它的 CPA 指的是 DAU,而不是新用户。这个是和传统我们认为的 CPA(A是注册新用户数) 是有比较大的差异的。这种情况下一般我们就会说,用一个相对合理的 CPA,然后加上 CPS, 因为它的结算周期是不一样的。比方说我们单独 CPA,那这个用户今天看了,然后他只有大概三天到四天左右的一个冷却期,然后他三天到四天之后回来再看,那他又算一次价格。但 CPS 不是, CPS 它的结算期在7到14天。我们(对于游戏厂商来说)也是一般来说也就是 a 加 S 可以把整个 CPA 的消耗降低大概70%左右。因为用户他不会循环的来收钱。就是主播带来的这个用户不是说因为他之前看过主播进来了游戏,然后之后过了两天再进来,然后再收我们一次钱。
从直播方向上来说,就是棋牌这块儿的话,主要还是真人。真人的人气都会非常高,还有游戏画面,因为是跟你的游戏做强相关的。一般都是针对某一个玩法来做直播,进入游戏的用户,他的整体的非意愿也好,包括后续的流程都会比真人类要高很多对。

可以看一下。第二个场景打麻将,一般这种就是观看人数很高,你可以看到右上角,他在六点多钟这个时间段都会有2600,然后这还不是一个非常有名的主播。第三个猪八戒这个,你可以看到它观看人数并不多,然后只有50个人,但它整体的一天下来的转化,那基本上都可以有多的时候会有一两百个人,然后少的时候也会有三四十热, ,它整体的付费都会要比像真人的这种模式要高很多。
很多人不是来看打麻将的,因为有些时候你会发现他是来看主播的整活儿的。他觉得主播很好玩,很满足猎奇的心理,你会发现在正经在播麻将的主播没人看,基本上都是一些整活儿,然后来吸引平台的算法,然后把流量上去了之后再推产品。其实更多的是和平台的算法有比较大的关系。
(老师还仔细讲了好几个抖音做得不错的账号,以及账号数据情况,直播内容拆解分析,这部分详细请看完整版视频回放)
对于主播来说,表现比较好的一些主播也会有流量一直起不来的情况。这种情况是一般来说就会做一些额外的干预。然后运营侧会给他们做一些比方说投流。对给他们买一些抖家这一类的。公司选主播怎么选?粉丝画像是一定要看的,垂类的主播当然是最好。但是比方说是我们自己培养或者说是公会合作的话,其实就没有这么多的要求。那大家有一个比较通用的要求一般会选美女主播。对美女主播一般不需要怎么去整活,她主要是通过颜值去吸引吸引用户,但是对于整体的转化上来说,核心要看它的直播表现。

短视频宣发
棋牌的短视频宣发,其实分为两个,游戏的高光视频(玩家分享)和社媒平台。
微信有个游戏圈,那游戏圈里面尤其是大家玩儿。那个LOL手游,或者说是王者,都会有对都会有高光的这个视频,你会发现这些视频其实没有什么播放量。但是对于玩的人本身,他会有很强的分享欲,因为我比方说我打50万,或者说我的战绩很好,玩家会有一个很强的分享欲。它的问题就在于转化,没有办法形成有效的数据,就是你没有办法去吸引新的用户进来,这个也和平台算法有比较大的关系,因为通过分享出来的视频,它的受众基基本上是在于用户自己本身的社交圈。那他玩的人本身就在玩,那不玩的人其实也不太能看得懂这些东西,和产品本身壁垒有一定的关系。
棋牌产品的高光一般是我赢了一笔很大的金币,我想要分享一下,我就会有很强的分享欲,甚至分享整个过程出来。这种的话其实我们认为在抖音上的分发会相对好一点,斗地主的时候做过,那我们当时是50多万的 DAU 然后每天的高光的分享量是在6万多条。它整体的分享次数还是比较可观的,但是观看就不是很好看了。6万多条视频观看数据每天都不到100万播放量。
社媒平台的短视频这块,一个是采买,采买大家都知道,比方说有会有一些明星、网红,他们会有一些商单,然后通过像抖音星图来下单,在这种情况下,我们一般只会在一些大节点活动上来做这个东西,因为这是一个成本很高,整体的回收会比较差的动作,但产品是要做品牌收益的话,那就是一个比较划算的买卖。
那从任务上来说的话,其实又要收回发行人计划了,那发行人计划其实是作为一个直播扩量的一个手段。现在基本上是市面上比较常见的CPA。我们可以看到下面的图,斗地主的短视频你可以看到大部分都是 CPA。然后像禅游的是60%分成,用户在产品里面消费也好看视频也就是广告消费也好,或者说内购消费也好,60%给到主播嘛,但这种一般没有什么人来参与,大家还是觉得这个钱落袋为安!

再比方说,这里面的话,我们可以看到芒果斗地主。还有微乐的时间其实比较长。然后像芒果斗地主这一块的话,3000多个人投稿,然后剩余的预算也比较少了,然后他每一个用户可以到一毛五。我们算下来这个数其实是回不了本的。我们可以说一下这个东西到底是怎么算的。(具体算法案例老师详细讲解了,具体看完整版视频)。

求职建议与行业选择分享
最后,老师还给了求职小伙伴入行游戏行业以及棋牌产品的建议。建议求职者在选择公司时,要看平台和岗位。如果是做策划、发行运营等与内容相关的岗位,建议先在公司工作一段时间。但对于小型的棋牌公司,可能没有完善的培训体系,没有人带,这对新人个人成长会有较大影响,这种情况就不推荐入局。
-scaled.jpg)









-4-scaled.jpg)
-11-scaled.jpg)
-9-scaled.jpg)
-1-scaled.jpg)
-4-scaled.jpg)


暂无评论内容